9月3日,國際學術期刊Molecular Psychiatry在線發表了中國科學院上海營養與健康研究所王光中研究員的研究論文"Human-unique brain cell clusters are associated with learning disorders and human episodic memory activity"。該研究通過比較人類與黑猩猩、恒河猴和狨猴的前額葉皮層單核轉錄組數據,發現了20種人類特有的細胞亞群,這些細胞亞群與大腦認知功能密切相關。這些發現凸顯了人類特有的腦細胞亞群在大腦進化中的關鍵作用。
單細胞測序技術的應用,大大提升了人們對大腦特征在單細胞分辨率下的理解。在基因組層面,不同靈長類之間的比較研究,揭示了大量人類特有的基因、突變、加速進化區域以及結構變異。通過比較不同物種的大腦區域的單細胞轉錄組數據,能夠識別出特定存在于人類大腦的細胞類型或亞群。這些獨特的細胞群被稱為 “Human-Unique Cell Clusters” (HUCCs),它們在揭示人類大腦的獨特功能和進化機制方面具有重要潛力。然而,目前對這些獨特細胞的鑒定和理解仍然處于初步階段。
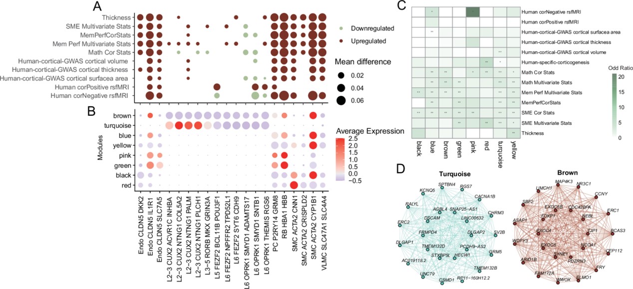
該研究中,研究人員分析了來自人類、黑猩猩、恒河猴和狨猴的前額葉皮層單核轉錄組數據,識別出了6,281個在特定物種中獨特表達的基因。隨后,使用scDRS軟件計算每個細胞的物種特異性評分,以此來確定人腦前額葉皮層中是否存在HUCCs。研究人員將那些具有高人類特異性評分的細胞定義為HUCCs,結果發現其中有10%的細胞(超過10,000個)被鑒定為HUCCs。在這些已鑒定出的細胞中,共發現了11個人類特有的興奮性神經元亞群和9個非神經元細胞亞群。這些人類特有的細胞簇與大腦中的調控區域和增強子密切相關,并且與多種神經系統疾病有關。此外,它們還在調節人類大腦皮質厚度和記憶編碼方面發揮重要作用。總體而言,這些發現為人們理解人類大腦獨特的高級神經功能提供了細胞層面的基礎。
中國科學院上海營養與健康研究所王光中研究員為該論文的通訊作者,博士畢業生馬俊杰、碩士研究生齊瑞程為論文的共同第一作者。該研究得到了南卡羅來納醫科大學Stefano Berto助理教授的大力幫助,同時得到了國家自然科學基金的支持。
文章鏈接:https://pubmed.ncbi.nlm.nih.gov/39227435/

圖: 與進化保守的細胞相比,人腦特有的細胞群(HUCCs)與人類大腦皮質厚度,學習記憶編碼及高級認知功能密切相關。不同的HUCCs用于認知功能和大腦發育的各個方面,這些基因的調控差異可能有助于補充人類大腦中細胞類型與其他物種之間的差異。